
你有没有想过,在我们每天匆匆忙忙的生活中,那个默默无闻的电梯,竟然也有它自己的“安全守则”?没错,今天就要带你一探究竟,揭秘电梯安全软件的操作规程,让你对那个小小的电梯间有了全新的认识!

首先,得先了解电梯安全软件是个啥?简单来说,它就像是电梯的“大脑”,负责监控电梯的运行状态,确保乘客的安全。别小看了这个软件,它可是由无数行代码编织而成的,每一个细节都关乎你的生命安全。

当你按下电梯按钮,电梯安全软件就开始工作了。首先,它会进行自检,检查电梯的各个部件是否正常。这个过程就像是我们每天早上照镜子,确保自己一切OK。只有通过了自检,电梯才会正式启动。

电梯启动后,安全软件会实时监控电梯的运行状态。它会记录电梯的速度、位置、负载等信息,确保电梯在规定的范围内运行。就像一个贴心的管家,时刻关注着你的安全。
万一遇到紧急情况,比如电梯突然停电,安全软件会立即启动紧急应对程序。它会自动打开电梯门,让乘客安全撤离。这个过程就像是一场精心编排的逃生演练,确保你在任何情况下都能安全逃生。
电梯安全软件也需要定期维护保养,就像我们的手机需要充电一样。专业的维修人员会定期检查软件的运行状态,确保它始终处于最佳状态。这样,你才能放心地乘坐电梯。
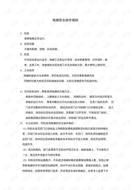
1. 按钮操作:乘坐电梯时,一定要按照正确的顺序按下按钮,避免误操作导致电梯故障。
2. 禁止超载:电梯有固定的载重限制,超载会导致电梯损坏,甚至发生安全事故。
3. 禁止随意触摸:电梯内部有许多精密的部件,随意触摸可能会造成伤害。
4. 禁止在电梯内嬉戏打闹:电梯内空间狭小,嬉戏打闹容易发生意外。
5. 禁止乘坐电梯时吸烟:电梯内禁止吸烟,烟雾会影响电梯的运行,甚至引发火灾。
通过这篇文章,相信你已经对电梯安全软件的操作规程有了更深入的了解。在今后的生活中,让我们一起关注电梯安全,共同守护这个小小的空间,让我们的生活更加美好!